
人易科技
2025-11-06更新
10 月勞動法規更新重點 | 2025 年

# 勞動法規
# 勞基法
本文將從法遵風險與人資管理角度,深度解析十月份的勞動法規新訊 ,內容聚焦於三大核心:天災出勤「通勤協助」的雇 主責任擴大 、以「小時」為單位的家庭照顧事假修法 ,以及即將於 115 年上路的育嬰留停彈性化與最低工資調漲等重大政策 。
快速跳轉目錄
《天然災害發生事業單位勞工出勤管理及工資給付要點》(修正)
| 要點簡述 | 說明 |
|---|---|
| 1. 訂定宗旨 | 天然災害期間,勞工出勤相關事宜的處理原則,旨在平衡勞工安全與事業單位的營運需求。 |
| 2. 天然災害之定義 | 所稱之天然災害,包含颱風、洪水、地震及其他經目的事業主管機關認定的災害。 |
| 3. 約定與適用原則 | 事業單位應預先將天然災害期間的出勤管理、工資給付等事項,於勞動契約、團體協約或工作規則中明確約定。若無事前約定,則依相關行政指導原則處理。 |
| 4. 必要出勤之法定程序 | 若因業務性質,特定勞工於災害期間有出勤之必要,雇主應事前與勞工約定,並徵得工會或勞資會議同意。此為法定程序,不可臨時要求。 |
| 5. 工作場所之安全義務 | 當工作場所因天災而有危害勞工安全之虞時,雇主或場所負責人負有即刻採取必要安全措施之義務,以保障勞工安全。 |
| 6. 勞工不出勤之保護 |
勞工因下列三種情形之一而未出勤,雇主不得視為曠工、遲到,亦不得扣發全勤獎金或為其他不利處分: - 勞工「工作所在地」轄區首長通報停止辦公。 - 工作地未停班,但勞工因風災、水災等因素致交通受阻而無法出勤或遲到。 - 工作地未停班,但勞工「居住地」或「正常上下班必經地區」之轄區首長通報停止辦公。 |
| 6-1. 雇主通勤協助義務 | 若在前述第六點情形下,雇主仍要求勞工出勤,即有提供「通勤協助」之義務。若勞工原有通勤方式窒礙難行,而有搭乘計程車之必要時,雇主應負擔相關費用。 |
| 7. 工資給付之處理建議 |
關於工資給付的處理,屬建議性質: - 未出勤者:勞工因前述事由未出勤,雇主「宜」不扣發工資(此為行政建議,非法定強制)。 - 出勤者:若勞工應雇主要求出勤,除當日工資照給外,「宜」加給工資或提供補休,以茲鼓勵。 |
| 8. 特殊事業單位之適用 | 相關出勤管理規定,同樣適用於公務機關、公私立學校及公用事業等性質特殊之單位,除非其已有其他法令之特別規定。 |
| 9. 與勞動法令之關聯 | 事業單位若未依循相關行政指導原則辦理,倘若因此觸犯《勞動基準法》等勞動法令,仍將依法裁罰。 |
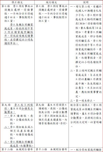
預告修正「勞工請假規則」第七條、第九條、第十二條草案
- 放寬請假單位:未來勞工若因「親自照顧家庭成員」(例如:臨時接送、短時照顧等)而需請事假,將可以「小時」為單位提出申請。
- 全勤獎金保障:針對上述原因(親自照顧家庭成員)所請的事假,雇主「不得扣發」其全勤獎金。
重要新聞摘錄 × 9
1 | 育嬰留停照顧彈性化
自 115 年 1 月 1 日起,《育嬰留停照顧彈性化》新制將正式實施,旨在協助員工兼顧家庭與職場。核心變革為:
- 育嬰留職停薪未來得以「日」為單位申請,雙親合計最多可請 60 日,期間仍享八成薪 津貼。
- 家庭照顧假則放寬至能以「小時」為單位申請,一年上限 56 小時。
為鼓勵企業,員工每申請 1 日育嬰留停,政府將獎勵 30 人以下之中小企業雇主 1,000 元。員工原則上需於 5 日前提出申請,以利人力調度;但遇子女停課等緊急狀況可於 1 日前提出。
2 | 企業應依法召開勞資會議
為促進勞資和諧,勞動部再次強調企業依法召開勞資會議的重要性,特別是初次申請上市櫃的公司,申請前須提交最近一年召開 4 次的會議證明。常見勞資會議錯誤行為如下,人資須特別留意:
- 會議未達法定出席人數、總公司與 30 人以上之分公司合併召開
- 勞資代表名單異動後未向主管機關備查
- 會議通知未於 7 日前發出
- 視訊會議未妥善保存電子紀錄
3 | 數位網路職場性騷擾防治
隨著數位溝通普及,勞動部示警「數位或網路職場性騷擾」案件有增加趨勢,雇主防治責任無分線上線下。此類行為包括透過通訊軟體傳送不雅圖文、在辦公室公然播放不雅影片,或散布他人私密影像等。勞動部強調,雇主知悉性騷擾情事時,法律要求必須採取「立即有效的糾正及補救措施」,例如啟動調查、保護申訴人並懲戒行為人。若未善盡防治義務,最高可處 100 萬元罰鍰並公布企業名稱。
4 | 勞保生育給付 PLUS 生育補助至 10 萬
為支持家庭育兒,行政院通過《勞保生育給付 PLUS》方案,預計自 115 年 1 月 1 日起實施。此政策旨在提高生育補助,讓女性被保險人(含與本國人結婚之外籍配偶)除原有的 2 個月勞保生育給付外,政府將另以公務預算加發補助,確保每胎領取總額均能達到 10 萬元。
5 | 勞動部修正要點 颱風天雇主應提供員工通勤協助
因應颱風等天然災害,勞動部修正要點,強化對出勤勞工的安全保障。新規定明確指出,於地方政府宣布停班後,若企業因業務需求,經勞工同意使其出勤,雇主即有義務提供「通勤協助」,確保勞工上下班途中的安全。
6 | 承攬及派遣勞工的天災通勤與霸凌防治
勞動部修正行政指引,將雇主責任延伸至派遣與承攬廠商。要派單位及主承攬商應督促合作廠商,落實兩大重點:
- 一、若有派駐(遣)勞工於颱風天出勤之必要,須比照規定支付計程車等通勤協助費用。
- 二、應共同建立職場霸凌申訴管道、合作調查並採取防治措施。
7 | 115 年度最低工資調漲至 29,500 元
勞動部最低工資審議委員會決議,自 115 年 1 月 1 日起,最低工資將迎來連續第十年調漲。每月最低工資由 28,590 元調升至 29,500 元,調幅為 3.18%;每小時最低工資則由 190 元調整至 196 元。本次調整預計將有約 247 萬名勞工受惠。
8 | 退休再就業之勞退提繳
隨著高齡化社會來臨,勞動部特別提醒,企業僱用已退休再就業之勞工,其勞工退休金提繳義務並未免除。不論該勞工是否已請領過勞工保險老年給付或勞工退休金個人專戶,只要受僱於適用勞基法之單位,雇主仍應依法按月為其提繳不低於工資 6% 的退休金至新的個人專戶。此「續提退休金」將持續累積,勞工須於前次請領退休金滿一年後,方可再次申請領取。
9 | 中高齡勞工再就業之職災保險
針對中高齡及退休再就業勞工,勞動部強調「勞工職業災害保險」為強制投保項目。無論勞工年齡是否超過 65 歲,或是否已領取勞保老年給付,只要受僱於登記有案的單位,雇主皆必須於其到職當日申報參加災保,以確保其工作期間的安全保障。若未依法投保,將處 2 萬元以上罰鍰並公布違規事由。至於「勞工保險」,則視其是否曾參加過勞保且尚未領取老年給付而定。
🔗新聞傳送門 https://www.mol.gov.tw/1607/1632/1633/84968/post
基本薪資調漲,級距要逐筆調整?NUEIP 即時更新,為您省時又省力!
馬上了解更多資訊以上資訊整理自勞基法規專家彭敍明授權「勞工法規新訊十月號」文件,詳見全文如下:
彭敍明
曾任 辰旭法律事務所 所長 曾任 台北市政府勞資爭議調解委員 著有:
- 法律與人生
- 圖解制霸 法學大意
- 速記法學大意重點漫話
- 觀念式法學大意 ⋯等書
勞工法規新訊十月號
2025-10-01
- 2025 年 9 月 1 至 30 日無修正與勞資雙方權利義務相關的勞工法規。
- 同期間勞動部 發布修正與勞資雙方權利義務相關之行政規則或令函一則,公告重要法規修正草案一則如下,請特別注意:
2.1 勞動部函 發布日期:114 年 9 月 19 日 發文字號:勞動條 2 字第 1140148505 號函 《天然災害發生事業單位勞工出勤管理及工資給付要點》(修正)
一、天然災害發生時(後),為保護勞工生命安全及兼顧事業單位營運需求,特訂定本要點。
二、本要點所稱天然災害,指颱風、洪水、地震及其他經目的事業主管機關認定屬天然災害者。
三、天然災害發生時(後),勞工之出勤管理、通勤協助及工資給付事項,除相關法令已有規定者外,應參照本要點事先於勞動契約、團體協約中約定或工作規則中規定;未有約定或工作規則未規定者,參照本要點辦理。
四、事業單位因業務性質需要,需特定勞工於天然災害發生時(後)出勤者,應由勞雇雙方於事前約定;有工會者,應徵得工會同意,無工會者應經勞資會議同意。
五、工作場所因天然災害發生致勞工繼續工作有發生危險之虞時,雇主或工作場所負責人應即採取足以保障勞工安全之必要措施。
六、天然災害發生時(後),有下列情形之一者,雇主不得視為曠工、遲到或強迫勞工以事假或其他假別處理,且不得強迫勞工補行工作、扣發全勤獎金、解僱或為其他不利之處分:
- (一)勞工工作所在地經轄區首長依「天然災害停止辦公及上課作業辦法」(以下稱作業辦法)規定通報停止辦公,勞工因而未出勤時。
- (二)勞工工作所在地未經轄區首長依作業辦法規定通報停止辦公,惟勞工確因颱風、洪水、地震等因素阻塞交通致延遲到工或未能出勤時。
- (三)勞工工作所在地未經轄區首長依作業辦法規定通報停止辦公 ,惟其居住地區或其正常上(下)班必經地區,經該管轄區首長依作業辦法規定通報停止辦公,致未出勤時。
*六之一、雇主於前點所定情形發生仍要求勞工出勤者,為確保安全,應提供通勤協助;如勞工依原定上、下班通勤方式有困難,而有搭乘計程車之必要者,應支付其相關費用。
前項所定通勤協助,包括交通工具、交通津貼或其他必要之協助。
七、勞工因第六點所定情形無法出勤工作,雇主宜不扣發工資。但應雇主之要求而出勤,雇主除當日工資照給外,宜加給勞工工資。
八、公務機關(構)、公私立學校、公用事業、郵電事業、交通事業及其他性質特殊之事業,天然災害發生時(後),勞工出勤管理、通勤協助及工資給付事項,參照本要點辦理。但其他法令另有規定者,從其規定。
九、事業單位或雇主未參照本要點辦理,致有違反勞動法令情事者,依各該違反之法令予以處罰。
★ 小提醒 ★
請注意六,不能扣全勤獎金;六之一,颱風天要求上班,公司要付計程車費。
2.2 勞動部公告
- 發布日期:114 年 9 月 8 日
- 發文字號:勞動條 4 字第 1140148580A 號
- 主 旨:預告修正「勞工請假規則」第七條、第九條、第十二條草案。
- 依 據:行政程序法第一百五十一條第二項準用第一百五十四條第一項。
公告事項:
-
一、修正機關:勞動部。
-
二、修正依據:勞動基準法第四十三條。
-
三、「勞工請假規則」第七條、第九條、第十二條修正草案如附件。本案另載於本部全球資訊網站(網址:http://www.mol.gov.tw )「勞動法令/最新動態」網頁。
-
四、對於本公告內容有任何意見或修正建議者,請於本公告刊登公報隔日起 60 日內陳述意見或洽詢:
-
(一)承辦單位:勞動部勞動條件及就業平等司
-
(二)地址:臺北市中山區松江路 207 號 10 樓
-
(三)聯絡人:李專員
-
(四)電話:(02)85901219
-
(五)傳真:(02)85902738
-
(六)電子郵件:[email protected]
-
部 長 洪申翰
※修正草案總說明
勞工請假規則(以下簡稱本規則)於七十四年三月二十日發布施行,歷經六次修正,最近一次修正發布日期為一百十二年五月一日。為使勞工得以兼顧工作與家庭平衡,爰擬具本規則第七條、第九條、第十二條修正草案,其修正要點如下:
- 一、參照性別平等工作法第二十條規定意旨,定明勞工如為親自照顧家庭成員而請事假,得擇定以小時為請假單位。(修正條文第七條)
- 二、 勞工因家庭成員必須親自照顧而請事假,雇主不得扣發其全勤獎金。(修正條文第九條)
- 三、 定明本規則修正條文之施行日期。(修正條文第十二條)
※條文對照表

★ 小提醒 ★
勞工為照顧家庭成員而請事假者,可以小時為請假單位,且不可以扣全勤獎金。請HR特別注意差勤及薪資的設定。
- 摘選同期間勞動部重要新聞稿九則如下:
3.1 《育嬰留停照顧彈性化》新制明(115)年 1 月 1 日上路,育嬰以【日】,照顧隨【時】,企業不流失人才,政府全力相挺
更新日期:2025-09-04
行政院長卓榮泰今(4)日主持行政院院會,聽取勞動部報告《育嬰留停照顧彈性化》方案,幫助青壯年勞工彈性育兒照顧不離職,雇主留才不缺工,並規劃於明 (115) 年 1 月 1 日方案正式上路。
勞動部長洪申翰說明,許多勞工朋友和民間團體長期表達「照顧時間貧窮荒,職場家庭兩頭燒」的困境,育兒育嬰勞工面臨小孩臨時突發的照顧需求,勢必要短暫離開職場照顧小孩,這是勞工不得不的必要需求。現行育嬰留職停薪最短不能少於 30 日,造成勞工面對家庭與職場上時間的困窘,這是必須立即解決的問題,為了提早幫助有需要的新手爸媽,面臨小孩有短期照顧需求,可以以【日】請育嬰留停;讓小孩發生臨時緊急狀況,例如保母突然通知要提早接小孩,可以以【時】請家庭照顧假。本次方案內容說明如下:
一、育嬰留停以【日】請: 現行勞工於小孩三歲前,可以申請 2 年育嬰留職停薪,其中 6 個月期間政府提供8成薪補貼。未來勞工可以在原請領育嬰留職停薪津貼期間內選擇以日為單位提出申請,天數不超過 30 日。雙親合計可以請 60 日,申請期間仍可以請領 8 成薪資補貼。
二、家庭照顧以【時】請: 現行規定受僱者因家庭成員需要親自照顧時,可申請每年最多 7 天的家庭照顧假,併入一年共 14 天的事假計算。此假別的薪資計算依事假規定辦理,雇主不得拒絕或影響員工的全勤獎金、考績等。
未來勞工如有家庭照顧需求,可以【小時】為請假單位,一年可以有 56 小時可以因應小孩臨時狀況。如 56 小時家庭照顧假在同一年度使用完畢,發生臨時需親自照顧家庭成員的情形,可以就未用完的「事假」,亦可以「小時」為單位向雇主請假,雇主不得拒絕也不可以扣發其全勤獎金。
勞動部補充說明,政府也關注到國內企業規模不同,對於員工請假人力的調配能力也有所不同,為有效執行《育嬰留停照顧彈性化》,勞動部對於企業端、有育嬰育兒需求勞工、職場上其他同事等不同面向,思考規劃配套措施,也讓有臨時照顧需求的勞工,在友善職場氛圍下更敢申請,推出的相關配套措施有 3 項:
(一) 給予友善企業獎勵支持: 考量 30 人以下企業占我國企業數逾 97%,雇主現有人力不多,育嬰育兒勞工請假照顧小孩,勢必讓企業面臨多負擔行政成本找臨時人力、職代勞工加班費成本或營造友善職場相關措施成本(例如職代津貼)。為了不要讓雇主無法承擔因而造成更多隱性歧視現象與勞雇關係緊張等狀態,也鼓勵雇主包容勞工「育嬰留停以日請」及「家庭照顧以時請」的照顧彈性需求,由政府給予小、微型企業經濟支持,勞工申請 1 日育嬰留停發給雇主定額獎勵金 1,000 元。
另外,將企業推動優於法令之「友善家庭」措施,列為「工作生活平衡獎」參選類別,表揚並肯定企業針對員工需求,提供友善育兒措施。勞動部並透過加強輔導中大型企業 ESG 資訊揭露,提升企業在育嬰育兒相關友善職場措施,讓企業的利害關係人(包括投資人、客戶、員工和社會大眾)能更全面地了解企業所營造對員工的友善職場,將有利企業尋才留才。
(二) 勞工提前申請有利企業排班: 為了有助雇主充裕時間安排人力替代彈性育嬰留職停薪勞工,規範勞工應於 5 日前向雇主提出申請;另針對臨時突發需求,明確列出因子女生病(腸病毒、流行性感冒等)、停托、停課等情形時,才可以於 1 日前(當日臨時狀況可委託他人)向雇主提出申請。
(三) 在避免及預防過勞前提下,臨時突發狀況職代加班有彈性: 事業單位因勞工遇臨時需求無法提前預告,於 1 日前(當日臨時狀況可委託他人)始提出申請育嬰留職停薪,面 臨難以另聘職代困境時,允許雇主使職代加班能有彈性,但雇主仍必須遵守加班只能做育嬰留職停薪勞工的工作、且應必須避免職代過勞,導致發生損及勞工健康及福祉的情形。
勞動部指出,為了讓新制上路,涉及到修正「育嬰留職停薪實施辦法」、「勞工請假規則」、「就業保險法施行細則」及新訂「友善職場育嬰留職停薪獎勵雇主實施要點」幾項子法與相關解釋令,勞動部勞工保險局相關申請書表、作業規定及資訊系統,亦須相應調整,刻正全力積極辦理中。
勞動部最後強調,讓受僱者可以更彈性申請育嬰留職停薪及家庭照顧假,有助於減少勞工因照顧家庭而離職,達到照顧不離開職場,解決企業缺工。《育嬰留停照顧彈性化》方案內容,可上官網「建構友善生養職場專區」(https://www.mol.gov.tw/1607/28162/28166/nodelist)查閱,未來相關子法規或申請書表等完成後也將陸續置放於專區,如有相關疑問,可撥打勞動部免付費諮詢專線 1955 洽詢。
3.2 企業應依法召開勞資會議,勞動部提醒常見錯誤行為
更新日期:2025-09-09
為協調勞資關係、促進勞資合作,依據《勞動基準法》及相關規定,企業不論規模大小都應成立並定期召開勞資會議。另,企業在初次申請上市(櫃)前,須向勞動部函報最近一年內召開 4 次勞資會議的相關文件,經勞動部審查確認後核發收訖函,作為向證交所及櫃買中心提出初次上市(櫃)申請的必要文件之一。因此,為使企業能充分了解法規要求,確保勞資會議召開適法性,特別整理出審查實務中常見錯誤樣態,提醒各企業應注意及配合辦理。
一、會議召開未達法定人數 勞資會議之召開,須滿足法定之程序要件,特別是出席會議人數 ,勞資會議須有勞資雙方代表各過半數之出席,始得成會,且代理者不得列入出席及決議代表人數之計算,如事業單位召開勞資會議未達勞資雙方代表各過半數出席,即屬未成會,須再行召開合法之勞資會議,始符規定。
二、事業單位與 30 人以上的事業場所合併召開勞資會議 事業單位若設有 30 人以上的事業場所(如分公司、廠房、分區辦公室),應注意事業單位與事業場所均應各自分別召開勞資會議,即總公司和 30 人以上的分公司不得合併舉辦勞資會議,或 30 人以上的分公司也不能共同合併辦理勞資會議。此外,也提醒事業單位(母公司)也不能採取與子公司合併共同舉辦勞資會議方式,必須各自獨立召開。
三、勞資代表名單未完成備查程序 事業單位依法選舉或派任勞資會議代表後,以及代表因故遞補、補選或改派而有變更時,其勞資代表名單應報請當地主管機關備查。此為法定必要程序,提醒事業單位應確實執行。勞動部表示,有發現事業單位所送勞資會議紀錄出席代表與備查名單未符,經瞭解係因遞補、補選或改派後,未將異動名單報請當地主管機關備查。
四、會議通知期間未達 7 日 勞資會議之通知,應於會議 7 日前發出,會議之提案應於會議 3 日前分送各代表。此規定是為給予與會代表充足時間準備相關議案及徵詢勞工意見;又民法第 120 條規定,以日期定期間者,其始日不算入,因此開會通知期間計算,應自通知之翌日起算至開會前1日,算足所定期間。例如:事業單位勞資會議開會通知於本(114)年 9 月 9 日發送,自 9 月 10 日起算至 9 月 16 日為 7 日之通知期間,會議時間應訂於 9 月 17 日或之後的日期。
五、視訊會議未有電子紀錄保存 鑑於近年許多事業單位採行視訊會議召開勞資會議方 式,較為便捷,惟提醒事業單位應妥善留存可資證明與會者身份及出席事實之電子紀錄(如線上簽到、系統登入紀錄、線上會議截圖等),以作為會議合法召開之佐證。 勞動部強調,依法落實勞資會議,不僅是申請上市(櫃)的必要條件,更是所有企業健全公司治理、穩定勞資關係的重要機制,勞動部呼籲企業應依法妥為召開勞資會議,並於會議中就雙方所關切的議題坦誠溝通,凝聚共識,有助於勞資關係和諧及永續發展。有關勞資會議舉辦之詳細資訊及規範,可參閱勞動部官方網站(https://www.mol.gov.tw/,路徑:業務專區>勞動關係>勞工參與>勞資會議)。
3.3 線上線下都要防!數位網路職場性騷,雇主防治責無旁貸
更新日期:2025-09-12
隨著網路日益普及與數位科技迅速演進,職場的溝通更加多元便利,卻也帶來了更多 NG 職場性騷擾態樣。依據勞動部「職場性騷擾案件通報系統」統計,113 年通報申訴件數共計 1,577 件,其中「數位或網路實施職場性騷擾」之案件數,上半年 47 件占 2.9%,下半年 109 件占 6.9%,顯示此類性騷擾有增加趨勢,雇主不可不慎。
勞動部提醒,職場運用通訊軟體進行業務溝通或視訊會議,常有工作過程中,主管或同事未經同意傳送性要求、具性意味或猥褻的文字、聲音、不雅的圖畫、照片或影像等 NG 言行造成對同事性騷擾。另外,在辦公場所公然展示或播送與業務無關具有性意味的照片或影片,例如:以手機展示裸露的照片、利用辦公室電腦螢幕觀看不雅影片,致在場其他人感到被冒犯或不舒服。情節更嚴重的,包括將受僱者的影像製作成不雅內容、偷拍、強迫拍攝,甚至惡意或未經同意散布與性或性別有關的個人私密資料等,透過數位或網路方式 實施性別平等工作法所定性騷擾行為,都屬於職場性騷擾的態樣。
勞動部強調,雇主於知悉性騷擾情形時,應採取立即有效的糾正及補救措施,包括採取適當的措施,避免被害人再度受到性騷擾;提供或轉介諮詢、醫療或心理諮商處理、社會福利資源及其他必要之服務;啟動調查程序,對性騷擾事件之相關人員進行訪談或適當的調查程序;如查證性騷擾行為屬實,對行為人為適當的懲戒或處理等。雇主如未盡防治義務,最高可處新臺幣 100 萬元罰鍰,並公布事業單位名稱及負責人姓名。
勞動部呼籲,職場上的數位或網路性別暴力,對被害人的影響深遠,除了性騷擾行為本身造成的傷害外,因為網路的特性,可能被散布或難以刪除,對被害人造成難以回復的創傷。雇主應正視數位環境下的性騷擾風險,積極預防並妥善處理,包括落實防治性騷擾之教育訓練,提升受僱者對於性騷擾的識別與應對能力,強化事業單位內部的申訴及調查機制,以審慎的態度積極處理,並同理被性騷擾者的感受,給予必要的協助。此外,更應透過相關的追蹤、考核及監督機制,確保懲戒或處理措施有效執行,避免相同事件或報復情事之發生。
勞動部亦編訂「職場性騷擾申訴處理指導手冊」,提供事業單位處理職場性騷擾事件時,應採取的措施、處理流程之參考,相關資源可查閱勞動部就業平等網(網址:https://eeweb.mol.gov.tw)職場性騷擾防治專區,或就近向當地勞工行政主管機關【直轄市、縣(市)政府勞工局(處)或社會局(處)】或勞動部 1955 專線洽詢。
3.4 勞動部規劃《勞保生育給付 PLUS 生育補助至 10 萬》
更新日期:2025-09-18
行政院長卓榮泰今(18)日主持行政院院會,聽取勞動部 報告《擴大生育補助方案─生育給付PLUS 生育補助至 10 萬》。該方案規劃讓女性國人(含與本國人結婚之外國籍配偶)生育,可請領社會保險生育給付加計生育補助,每胎均能達到 10 萬元,預計於明(115)年 1 月 1 日開辦實施。
勞動部說明,本方案政策目標為「家庭有育兒,政府來支持」,在勞工的部分,依現行勞工保險條例規定,女性被保險人生育,可請領 2 個月的生育給付;雙生以上者按比例增給。為提供家庭更多的育兒支持,「生育給付加補助至 10 萬」使女性被保險人除可請領原有的勞保生育給付外,將由政府另外編列公務預算加給生育補助,合計每胎 10 萬元;領取生育給付較低者,也有較多的生育補助。若以 113 年請領勞保生育給付人數及金額的情境,勞工生育補助方案,年受惠人次達 9 萬餘人,平均每人領取生育補助約 2 萬 9 千餘元。
勞動部進一步說明,本案係為鼓勵國人生育,生育補助的對象為請領勞保生育給付的本國籍女性勞工(含與本國國民結婚之外國籍配偶),並由勞保局與生育給付合併發給,勞工無須另外提出申請,以達簡政便民效益;相關作業將另訂要點辦理。
勞動部最後補充,其他因應少子女化措施—《育嬰留停照顧彈性化》新制也自 115 年 1 月 1 日上路,育嬰留職停薪可以「日」申請,勞工在既有 2 年育嬰留停薪期間內,可彈性申請不超過 30 日。申請期間仍可以請領最長 6 個月的 8 成薪資補貼;另外,家庭照顧假與因照顧家人的事假,放寬得以「小時」為單位申請,且雇主不得因此扣發全勤獎金。讓勞工得以兼顧工作與家庭,不因照顧而離開職場。
3.5 颱風將至!全力預防通勤職災!勞動部修正要點,明訂颱風天員工如有出勤必要,雇主應提供通勤協助
更新日期 :2025-09-19
勞動部於(19)日修正《天然災害發生事業單位勞工出勤管理及工資給付要點》,明確天然災害發生時,為保障勞工生命安全,勞工應以不出勤為原則,如確需要勞工出勤,雇主應提供勞工通勤協助,如勞工依原定上、下班通勤方式有困難,而有搭乘計程車之必要時,雇主應支付相關費用。
勞動部補充說明,天災發生時,雇主非必要不應要求勞工上班,但如有業務需要,經勞工同意上班時,雇主不應讓勞工自行面對上下班途中強風豪雨、路樹傾倒或大型掉落物等危及生命安全情況,如上下班途中發生受傷災害,雇主要面對通勤職災相關法定義務。過去曾有發生勞工朋友於颱風天上班途中遭路樹壓傷,勞雇雙方為職災補償及賠償費用發生勞資爭議,需透過勞資爭議調解及訴訟解決。
雇主為了營業需求而請勞工出勤時,勞工為自身安全改搭計程車所需額外負擔的交通費用,應由雇主協助,不該勞工負擔,也是降低勞工可能發生職災風險的必須作為。因此,勞動部在聽取勞雇團體意見,並諮詢地方政府後,修正要點,明確雇主有提供通勤協助義務,達到保障勞工通勤安全,降低雇主面臨勞工發生通勤職災的風險。
勞動部強調,勞工在縣市首長宣布停班停課後,依要點規定可不出勤,且雇主不得視為曠工、遲到或強迫勞工以事假或其他假別處理,也不得強迫勞工補行工作、扣發全勤獎金、解僱或為其他不利之處分。但雇主因業務性質需要,經勞工同意而出勤時,本次修正明確規定雇主應提供通勤協助,且要求雇主應事先在勞動契約、團體協約或工作規則中,明確讓勞工知悉雇主所提供通勤協助之內容。
勞動部進一步說明,為落實要點新修正規定,勞動部同步修訂《工作規則審核要點》與「工作 規則參考手冊」,各地方主管機關於審核工作規則時,會要求事業單位納入通勤協助相關內容。同時,勞動部也與中央各部會合作,率先由國營事業與公立醫療院所等落實雇主天災通勤協助義務,並逐步輔導公部門勞務委外廠商負起天災通勤協助義務,以保障派遣與承攬勞工安全。
勞動部最後提醒,雇主在天然災害期間更應注意勞工安全,有關天然災害勞工通勤協助,可於勞動部網站(https://www.mol.gov.tw/1607/28162/28166/28218/nodelist)【天然災害勞工出勤權益】下查詢。如尚有各項勞工權益問題,可就近洽當地勞工行政主管機關【直轄市、縣(市)政府勞工局(處)或社會局(處)】或撥打勞動部 1955 專線。
3.6 勞動部修正發布勞務承攬及勞動派遣行政指引,要求公私部門合作廠商負起勞工天災通勤協助責任,並落實職場霸凌防治義務
更新日期:2025-09-24
勞動部於今(23)日修正發布行政指引,明確天然災害發生時,承攬廠商、要派單位如須派駐(遣)勞工出勤,有提供通勤協助的義務,包括須支付勞工搭乘計程車出勤的費用,同時增列公私部門運用承攬或派遣人力應落實職場霸凌防治及職場不法侵害預防相關規定,以確保派駐(遣)勞工之工作安全及身心健康。
勞動部說明,為使政府機關合理運用勞務承攬,及使派遣事業單位與要派單位確實遵守勞動法令,以確保派駐(遣)勞工權益,已分別訂有《政府機關(構)運用勞務承攬參考原則》、《勞動派遣權益指導原則》、《勞動派遣期間勞動契約範本》及《要派單位與派遣事業單位要派契約參考範本》等行政指引,提供各界遵循,並透過滾動式檢討修正,使內容更臻完善。
本次修正的重點,在將本(9)月 19 日《天然災害發生事業單位勞工出勤管理及工資給付要點》明訂雇主於颱風天有使員工出勤必要,應提供通勤協助,納入公私部門運用派遣勞工、承攬派駐勞工的權益保障事項,即公私部門應督促及要求所合作的派遣或承攬廠商有使其勞工在颱風天等天然災害期間出勤工作時,如勞工依原定上、下班通勤方式有困難,而有搭乘計程車之必要時,該廠商應支付相關費用,以保障該等勞工的工作安全。
勞動部進一步說明,本次除於行政指引增訂天災出勤勞工之通勤協助事項,另針對外界持續關注的職場霸凌議題,併同增訂包括要派單位應積極辦理職場霸凌防治與職場不法侵害預防等事項、應設置處理職場霸凌與職場不法侵害案件之申訴管道,及應針對職場霸凌與職場不法侵害案件採取適當措施,並與派遣事業單位共同調查等規定,明確要求公私部門在運用承攬或派遣人力時,均應與合作廠商共同負起責任,確保派駐(遣)勞工於職場上身心健康及勞動權益。
勞動部最後提醒,颱風頻傳,不僅是派駐(遣)勞工的雇主在天然災害期間更應注意勞工安全,同時其在共同作業場所的事業主,亦應同樣關注派駐(遣)勞工的工作安全,應要求合作廠商遵照勞動部所發布的相關行政指引,共同負起維護勞工安全上下班之責任。
3.7 最低工資連十漲!審議會決定自 115 年 1 月 1 日起,每月最低工資調升至 29,500 元,每小時最低工資調升至 196 元
更新日期:2025-09-26
最低工資審議委員會於今(26)日召開會議,經勞、資、學、政四方委員討論,決定自 115 年 1 月 1 日起,每月最低工資由 28,590 元調整至 29,500 元,調升 910 元,調幅 3.18%;每小時最低工資則比照每月最低工資之調幅,由 190 元調整至 196 元。調整案將由 勞動部陳報行政院核定。若經行政院核定,最低工資將連十漲,每月最低工資由 105 年的 20,008 元調漲至 115 年的 29,500 元,漲幅為 47.4%;每小時最低工資也由 120 元調漲至 196 元,漲幅為 63.3%。
本次會議,勞資雙方委員於上午進行第一次意見交換,雙方對於消費者物價指數年增率(1.76%)應如實反映以維持邊際勞工的實質購買力,作為調漲最低工資之參考,勞資委員均有共識。但對經濟成長率分享部分,資方委員表達因匯率、美國對等關稅等國際貿易政策對國內社會經濟情勢帶來變化,部分產業受到影響,同時經濟成長率是由半導體及高科技產業帶動,傳產及服務業仍面臨諸多困境,建議最低工資應小幅度微調。
勞方委員則表達,物價上漲對低所得族群來說更為有感,關於匯率、美國對等關稅等國際情勢變化,政府已陸續推動支持方案協助受創產業度過短期衝擊,不應影響到最低工資的調整。學者代表認為最低工資調整幅度,至少應以消費者物價指數年增率為基礎,至於經濟成長的果實如何分享,勞資雙方可以互相體諒。經過中午休息勞資雙方委員各自討論,審議會在下午由代表公益方之專家學者提出折衷建議,經勞資雙方數度來回折衝,最終在部長聆聽各方意見後居中協調,獲致本次調幅結論。部長洪申翰表示,今年面對匯率、美國關稅等國際情勢改變,部分產業的經營表現受到影響,感謝勞雇雙方在未來經濟情勢仍未定的情況下,彼此體諒、共同決議提升最低工資,保障勞工的基本生活。
勞動部補充,落實《最低工資法》,調升最低工資,是賴總統推動「國家希望工程」施政目標的重點工作之一,本次調升預估約247萬名勞工受惠,其中本國勞工約 208 萬人。勞動部強調,本次會議結論倘經行政院核定實施 ,是自 105 年以來連續 10 年調漲,月薪將由 20,008 元提升到 29,500 元,總調幅達 47.4%;時薪將由 120 元提升到 196 元,總調幅達 63.3%,持續落實照顧基層勞工的承諾。對於審議會委員所提,針對受美國關稅等國際情勢影響之產業提供配套措施之建議,勞動部後續會與經濟部共同討論,以達到兼顧勞工照顧與產業發展之目標。
勞動部最後補充,最低工資是勞工工資的最低標準,企業不應違反最低工資規定,工資最低標準之歷年數額及相關規定,勞動部也有建立專區供各事業單位運用(網址:https://www.mol.gov.tw/1607/28162/28166/28180/nodelist)。未來勞動部將持續加強宣導,協助企業落實法遵,針對違反最低工資規定的行業,將要求業者加強改善,保障勞工工資權益。
3.8 退休再就業,勞退提繳有保障
更新日期:2025-09-30
隨著我國邁入高齡化社會,勞動力結構逐漸改變,越來越多勞工即使退休,仍選擇再重返職場,不僅延續經濟收入,也能維持生活規律與社會參與感。依規定,退休後再就業的勞工,雇主仍需為其提繳勞工退休金,保障高齡就業者的工作經濟安全! 勞動部提醒,適用勞動基準法的勞工,雇主依法應按月為其提繳不低於每月工資 6% 的退休金,儲存於勞保局設立的勞工退休金個人專戶。因此,勞工只要受僱於適用勞動基準法的事業單位,退休後再就業,不論是否已經領過個人專戶退休金,雇主仍應依法為其提繳退休金,以保障勞工權益並避免受罰。
勞動部進一步表示,勞工領取個人專戶退休金後繼續工作,一樣可透過勞保局e化服務系統(https://edesk.bli.gov.tw ),或以勞動保障卡、郵政金融卡至發卡銀行 ATM,或到勞保局辦事處臨櫃等多元管道查 詢繼續工作期間之退休金提繳情形,以及年度收益分配結果,掌握「續提退休金」權益。另外,勞工請領續提退休金沒有時效限制,惟需注意與前次請領退休金間隔應至少一年,例如勞工於 113 年 10月 15 日已領取退休金,其後繼續工作所提繳的退休金則須等到 114 年 10 月 15 日後,才可再次提出申請,也可累積數年後再請領。據統計,114 年上半年勞工請領續提退休金共計 1.6 萬餘件,平均累積續提年資約 2 年,平均每件請領金額近 8 萬元。
退休不是工作的終點,而是另一段人生的開始。勞退新制不僅陪伴勞工走過職場歲月,也能在退休後的再就業旅程中,持續提供保障,讓「第二人生」更安心、更踏實。
3.9 中高齡勞工再就業,職災保險不可少
更新日期:2025-09-30
近來許多勞工選擇退休後再度投入職場,運用自身專業經驗持續貢獻社會。勞動部特別提醒,年滿 65 歲或已領取勞工保險(下稱勞保)老年給付的勞工,只要再受僱從事工作,雇主都應依法為其投保勞工職業災害保險(下稱災保),以確保中高齡勞工在工作期間的安全與權益。
勞動部指出,依照《勞工職業災害保險及保護法》規定,凡 15 歲以上,受僱於登記有案單位(領有執業證照、依法已辦理登記、設有稅籍)之勞工,即為災保強制投保對象。也就是說,無論勞工年齡是否超過 65 歲,或是否已經領取過勞保老年給付,雇主都必須在勞工到職當日申報加保,雇主如未依規定申報勞工加保,經查屬實,將核處 2 萬元以上,10 萬元以下罰鍰,並將公布違規事由。據統計,截至 114 年 7 月底,已領取勞保老年給付後再投入職場工作參加災保者約 59 萬 3 千人,其中 65 歲以上者約 30 萬 7 千人。
至於年逾 65 歲再受僱從事工作的勞工能否參加勞保, 應視其是否已領取勞保老年給付及是否曾參加勞保判斷。勞動部進一步說明,曾參加過勞保且尚未領取勞保老年給付者,再受僱從事工作時,依規定得繼續參加勞保;至於已領取勞保老年給付或 65 歲以前無勞保加保紀錄者,再受僱從事工作時,依規定不得參加勞保。
勞動部強調,雇主務必依規定為勞工投保災保,不因年齡或已領取退休給付而有例外。雇主除了應確實依規定為勞工辦理災保,也可同時為符合前述勞保加保條件之高齡勞工申報參加勞保,提供更全面的保障,讓勞工能安心發揮所長,共同打造安全、友善、包容的職場環境。
分享至:
